Instance Verification Kit (IVK)
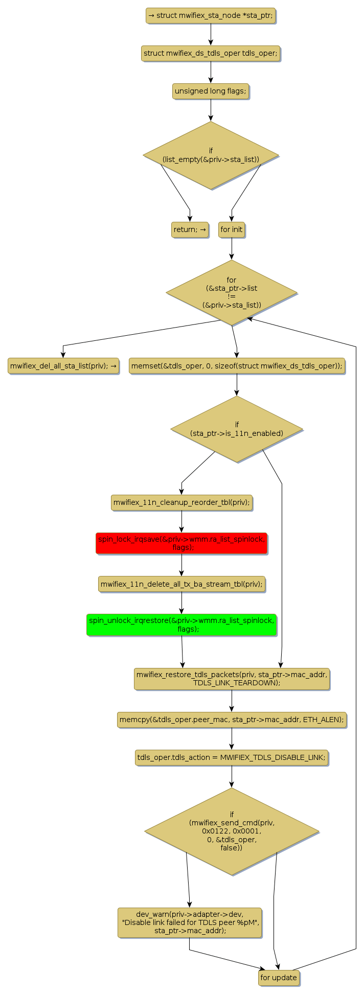
spin lock @ [32472+61+/linux-3.19-rc1/drivers/net/wireless/mwifiex/tdls.c]
Instance Signature: ra_list_spinlock
|
The Matching Pair Graph:
|
|
Function Name
|
Control Flow Graph (CFG)
|
Events Flow Graph (EFG)
|
Source Correspondence
|
|
mwifiex_disable_all_tdls_links
|
|
|
[32070+30+/linux-3.19-rc1/drivers/net/wireless/mwifiex/tdls.c]
|